六年级上数学基础知识专项测试卷《人教版》2个月前更新0114六年级上数学基础知识专项测试卷《人教版》此内容为付费阅读,请付费后查看¥2.99黄金会员免费钻石会员免费立即赞助您当前未登录!建议登陆后购买,可保存购买订单付费阅读已售 4 ------预览已结束,还剩3页未读------您已获得此文档下载权限,请点击底部下载完整文档 课程下载: 此处内容已隐藏,请付费后查看 © 版权声明文章版权归作者所有,未经允许请勿转载。THE END副业工具 喜欢就支持一下吧点赞4 分享QQ空间微博QQ好友海报分享复制链接收藏
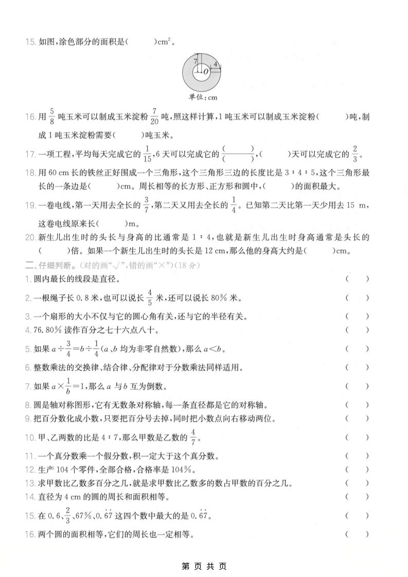
暂无评论内容